Electronics Design
components
- Electronics refresher
- inventory
- wire
- button
- switch
- resistor: I=V/R
- capacitor: C = Q/V, I = C dV/dt
- crystal, resonator
- inductor: V = L dI/dt
- diode: current from anode to cathode
- transistor
- bipolar: collector, emitter, base current gain
- mosfet: source, drain, gate resistance
- battery, regulator
- op-amp
- microcontroller
- sensors
- actuators
electronics design (EDA) tools
- Software packages
- packages, footprint, libraries
- workflow
- schematic entry
- board layout
- (auto)routing
- simulation
- fabrication
- design rules
- routing layers, power planes, copper pour
- libraries for this module: fab library, digikey (Kicad library), SnapEDA, Sparkfun (Eagle library), Adafruit (Eagle library), ATtiny412 eagle part, DrAzzy Pinheader library
Eagle Tutorial
- Schematic Capture
- Board Layout
- PCB-gcode, pcb-gcode (modified w/slice for outline milling)
- Custom SMD footprints
- How to create SMD-based PCBs
- Fusion 360 Electronics
- Getting started with Fusion 360 Electronics
Kicad Tutorial
assignment
- redraw an echo hello-world board
- add (at least) a button and an LED (with current limiting resistor)
- check the design rules (ERC, DRC)
- make it
- test it
Echo Hello World Boards
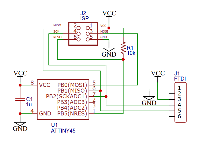
- ATtiny45: schematic board components
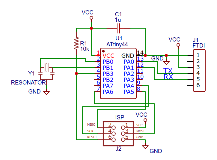
- ATtiny44: schematic board components
- ATtiny412: schematic board components
- Fabacademy Boards collection